Palomar Electronics Corp. Model 90A
Documentation Project
CBTricks.com

TIPS:
You need to have Acrobat Reader version 5 or newer installed to view the files with icon.

If the files with or icon will not display see the Site FAQ for help on printing and using this information.

 




General Information
Installation
Function Of Front Panel Controls
Tuning And Operating
Servicing
Troubleshooting Chart
Voltage Chart
Inside Views
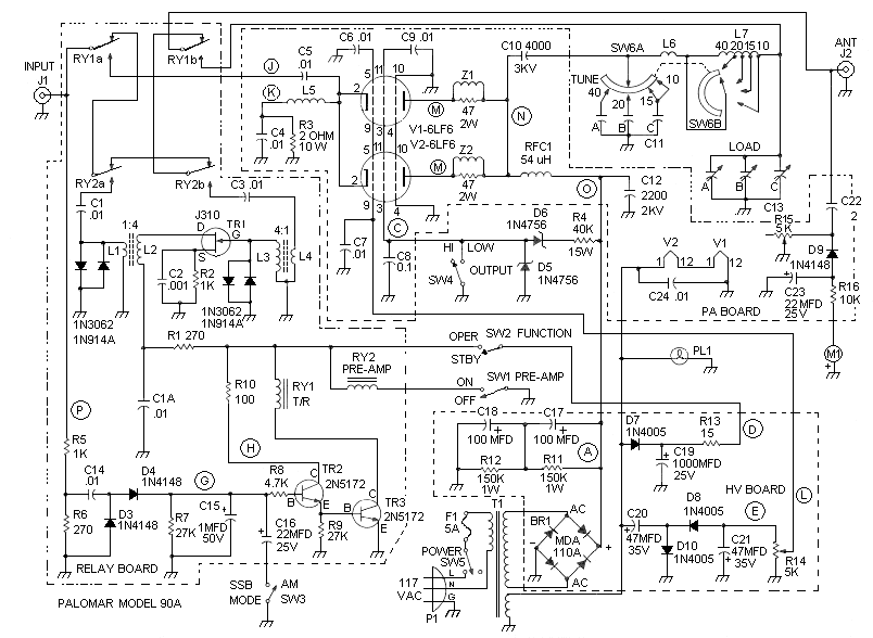
90A Schematic Diagram
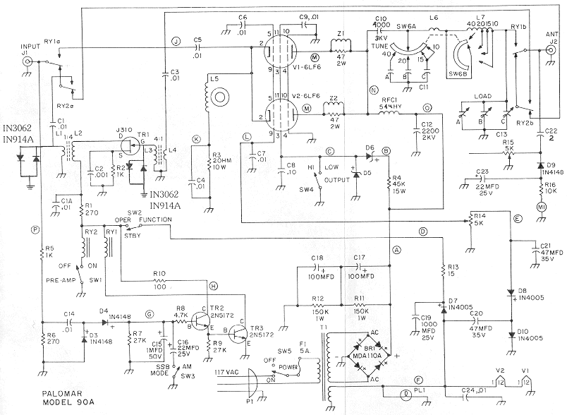
90A Schematic Diagram (Touched up and sent by G Bishop Thanks and good job)
Parts List
Power Amplifier Board Layout
Relay Board Layout
Power Supply Board Layout

 

 



Copyright © 1998-2008 CBTricks.com

Disclaimer: Although the greatest care has been taken while compiling these documents,

we cannot guarantee that the instructions will work on every radio presented.