Texas Star DX 111V "SUPER-VEE"
Documentation Project

CBTricks.com

Pictures of the Inside

DX111V

Click on Picure to see close-up


Please Note:
You need to have Acrobat Reader version 5 or newer installed to view the files with icon.

If the files with or icon will not display see the Site FAQ for help on printing and using this information.

The schematics are best if printed on 11x17 (B size) paper. They can be printed on 8.5x11 by clicking "shrink oversize pages to paper size". See section notes for more infomation.

DIAGRAMS

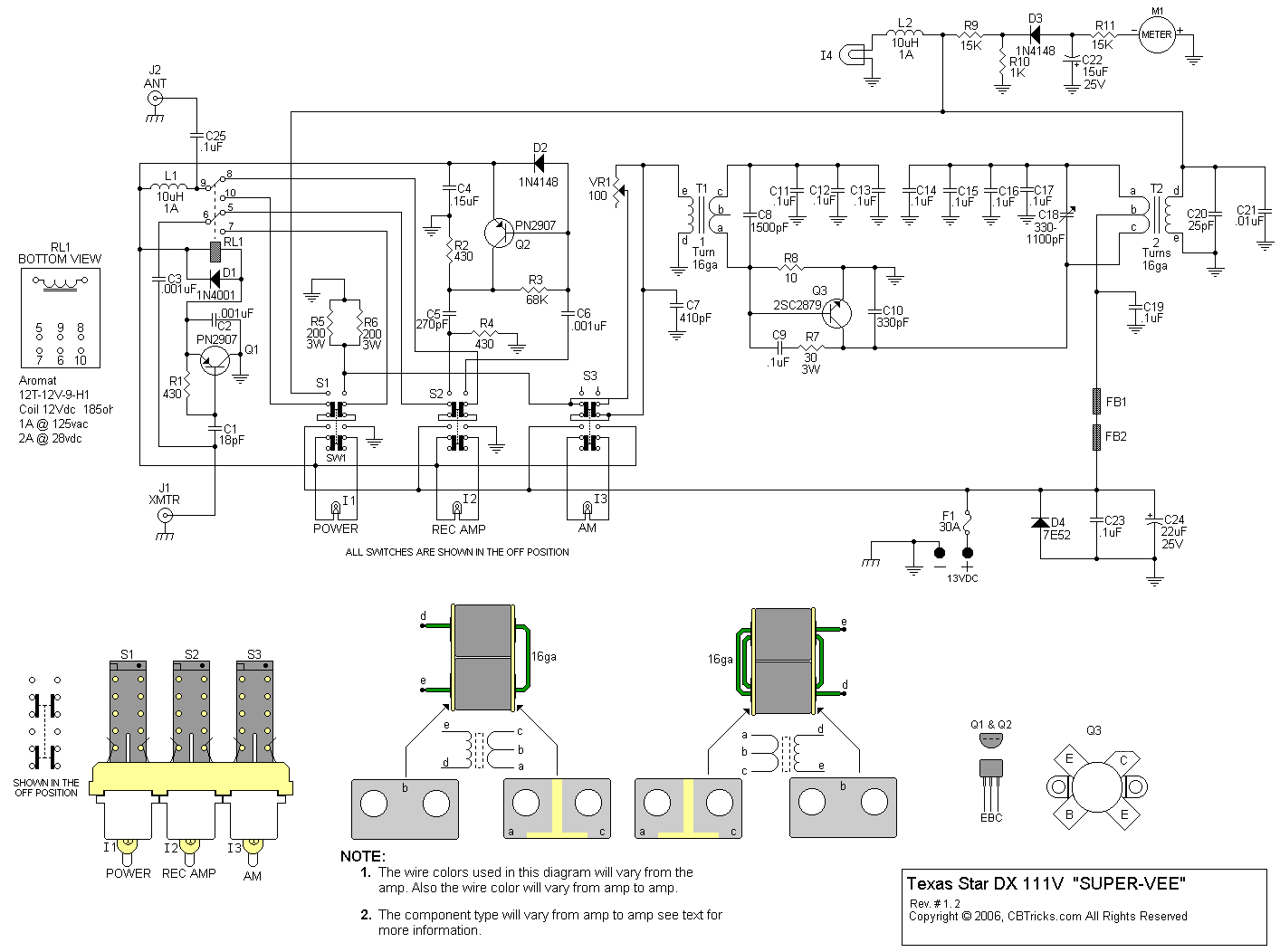
     DX 111V Schematic Diagram

     DX 111V Schematic Diagram
PCB Layouts and Parts


     DX 111V PCB Layouts (8.5x11) paper size
     PCB Trace Layouts (Board G)
     DX 111V Cabinet View (11x17)


     DX 111V Parts List
     Component Datasheet Section


     DX 111V PCB Layouts
     PCB Trace Layouts (Board G)
     DX 111V Cabinet View

Quick Links

Copyright © 2001, 2002, 2003, 2004, 2005, 2006 CBTricks.com
All rights reserved. No part of this publication may be reproduced, stored in a retrieval system or transmitted in any form or by any means, electronic, mechanical, photocopying, or otherwise, without the prior written permission of the copyright holder (CBTricks.com).
All logos and Brand Names are the property of their respective owners.
http://www.cbtricks.com/

Disclaimer: Although the greatest care has been taken while compiling these documents,

we cannot guarantee that the instructions will work on every amp presented.