Texas Star DX 1600V
Documentation Project

CBTricks.com


SPECIFICATIONS

Power / Current Chart
Install Note
Remote Control hookup Info.
Remote Control Schematic

DX1600V Updates
Feb 2006 to Feb 2007

DX 1600V

Click Picture to see full size


Please Note:
You need to have Acrobat Reader version 5 or newer installed to view the files with icon.

If the files with or icon will not display see the Site FAQ for help on printing and using this information.

The schematics are best if printed on 11x17 (B size) paper. They can be printed on 8.5x11 by clicking "shrink oversize pages to paper size". See section notes for more infomation.

MODIFICATIONS

   CW Transmitter To AMP Conversion

 

DIAGRAMS

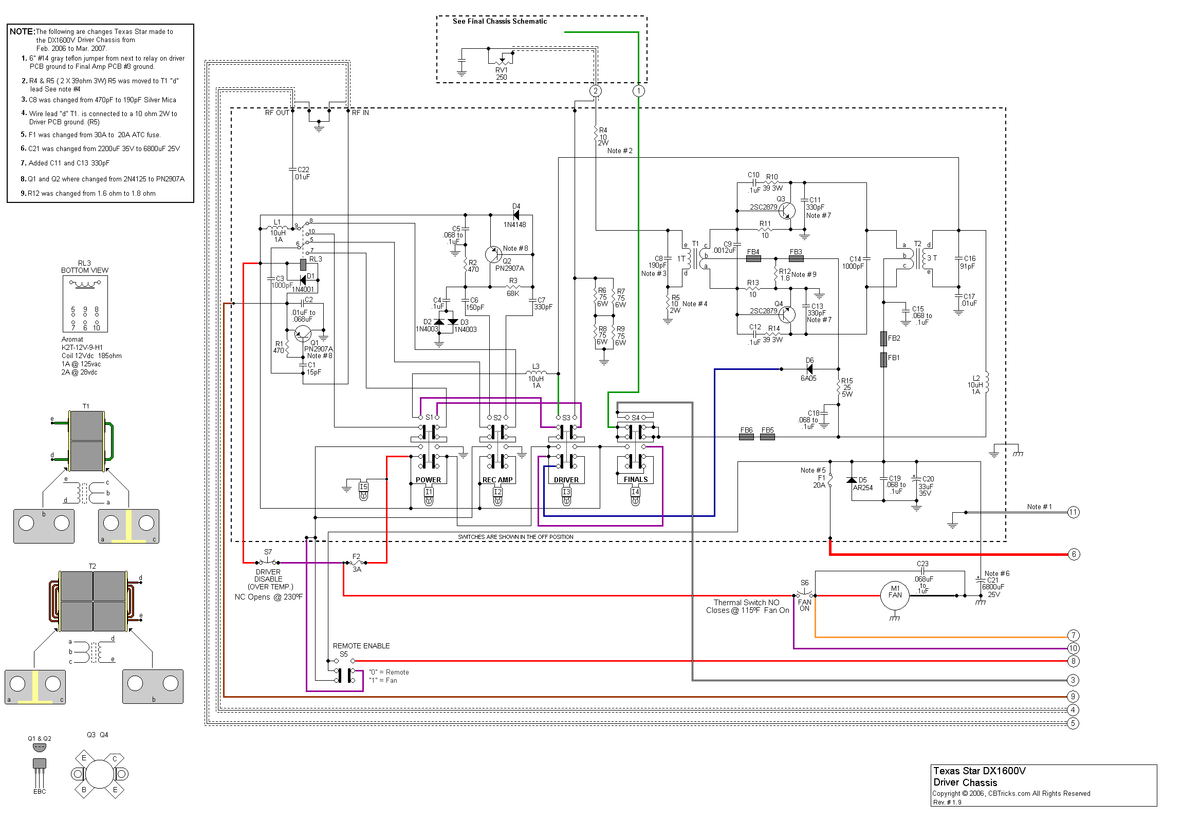
    Driver Chassis Schematic Diagram (11x17)
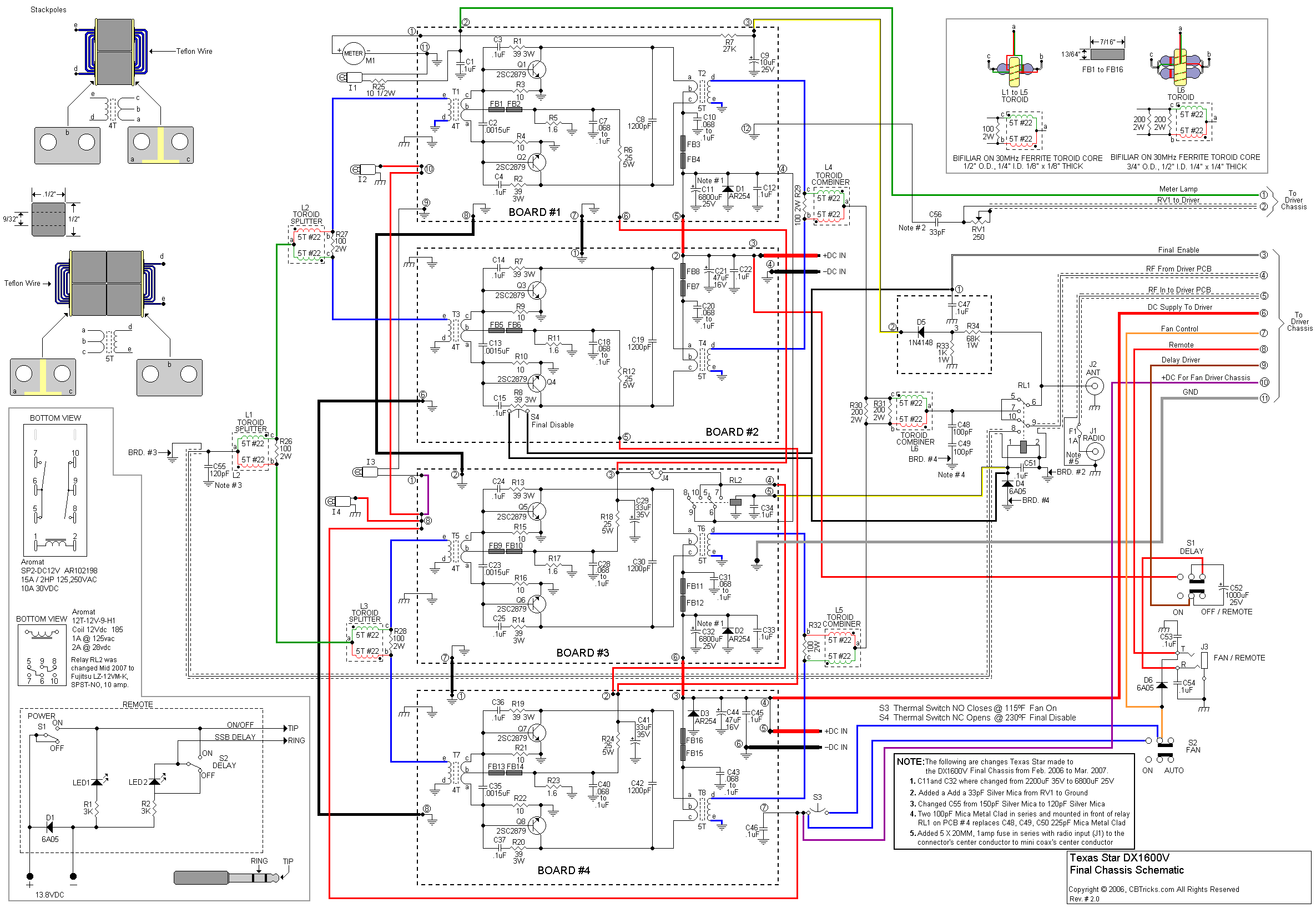
    Final Chassis Schematic Diagram (11x17)

    Driver Chassis Schematic Diagram
    Final Chassis Schematic Diagram
PCB Layouts and Parts


     Driver Chassis PCB Layouts (11x17)
     Final Chassis PCB Layouts (11x17)
     PCB Trace Layouts Driver (8.5x11)
     PCB Trace Layouts Final (8.5x11)
     Cabinet Views (11x17)


     DX 1600V Parts List Driver Chassis
     DX 1600V Parts List Finals Chassis
     Component Datasheet Section


     Driver Chassis PCB Layouts
     Final Chassis PCB Layouts
     PCB Trace Layouts Driver
     PCB Trace Layouts Final
     Cabinet Views

Quick Links

Copyright © 2001, 2002, 2003, 2004, 2005, 2006 CBTricks.com
All rights reserved. No part of this publication may be reproduced, stored in a retrieval system or transmitted in any form or by any means, electronic, mechanical, photocopying, or otherwise, without the prior written permission of the copyright holder (CBTricks.com).
All logos and Brand Names are the property of their respective owners.
http://www.cbtricks.com/

Disclaimer: Although the greatest care has been taken while compiling these documents,

we cannot guarantee that the instructions will work on every amp presented.