Texas Star DX 250HDV - DX 350HDV
Documentation Project

CBTricks.com

DX 250HDV

Click to see full size

DX 350HDV

Click to see full size


Please Note:
You need to have Acrobat Reader version 5 or newer installed to view the files with icon.

If the files with or icon will not display see the Site FAQ for help on printing and using this information.

The schematics are best if printed on 11x17 (B size) paper. They can be printed on 8.5x11 by clicking "shrink oversize pages to paper size". See section notes for more infomation.

MODIFICATIONS
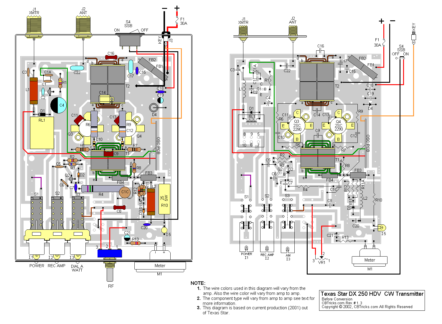
    CW Transmitter To AMP Conversion  
DIAGRAMS

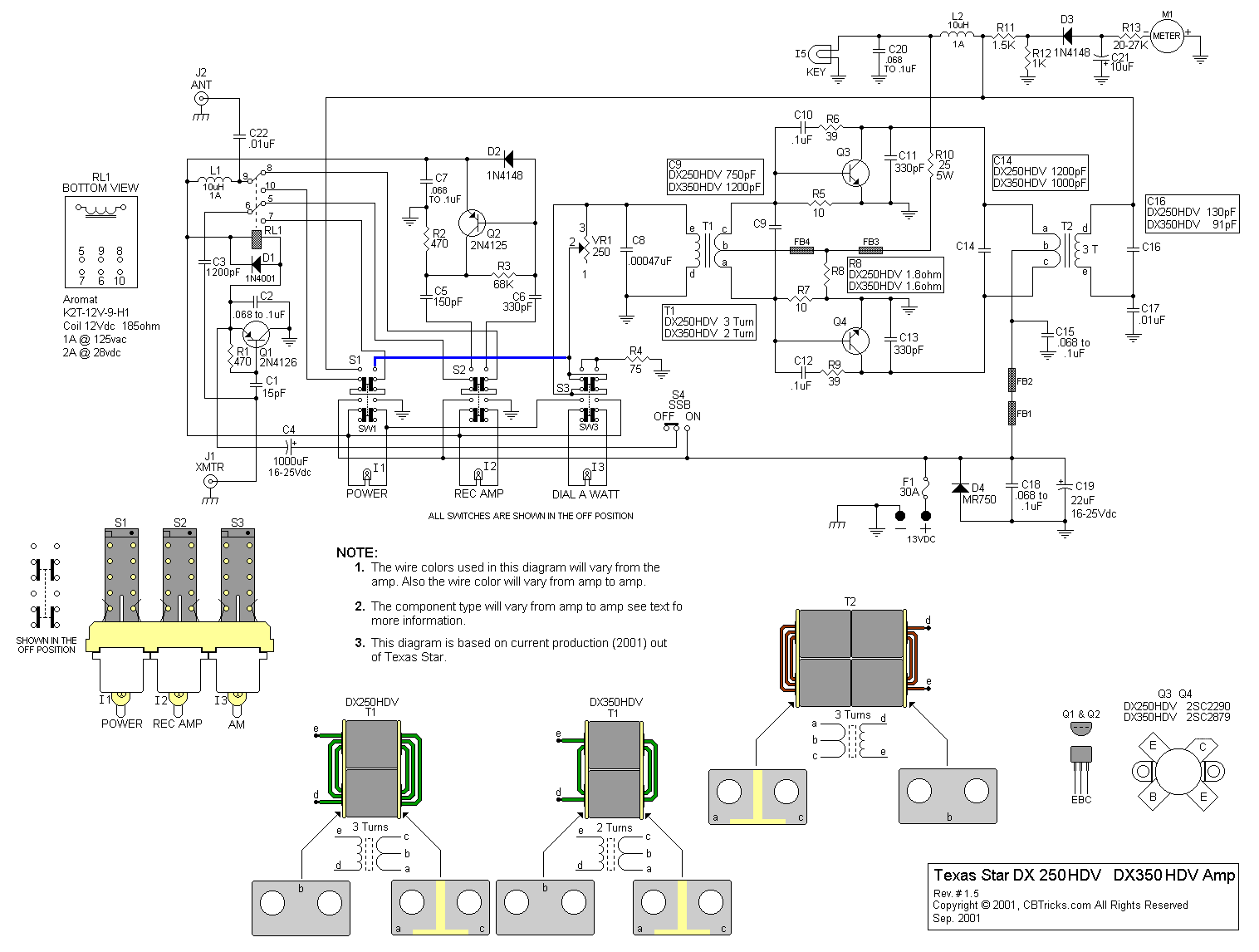
    DX 250HDV / DX 350HDV Schematic Diagram (11x17) paper size

    DX 250HDV / DX 350HDV Schematic Diagram
PCB Layouts and Parts


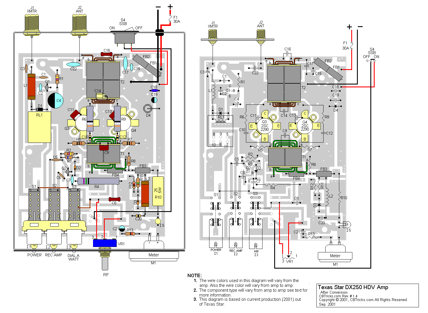
     DX 250HDV Inter-Connect Diagram and PCB Layouts (8.5x11) paper size
     DX 350HDV Inter-Connect Diagram and PCB Layouts (8.5x11) paper size
     PCB Trace Layouts (Board A) (8.5x11) paper size
     DX 250HDV / DX 350HDV Cabinet Views (8.5x11) paper size


     DX 250HDV / DX 350HDV Parts List
     Component Datasheet Section


     DX 250HDV Inter-Connect Diagram and PCB Layouts
     DX 350HDV Inter-Connect Diagram and PCB Layouts
     PCB Trace Layouts (Board A)
     DX 250HDV / DX 350HDV Cabinet Views
CWTX Information


     DX 250HDV CWTX PCB Layouts (8.5x11) paper size
     DX 350HDV CWTX Inter-Connection Diagram (8.5x11) paper size
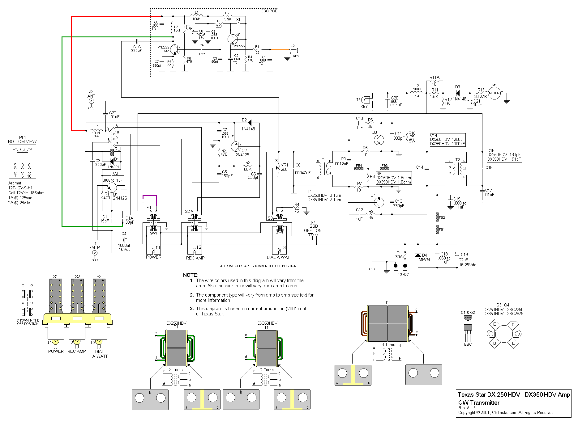
     DX 250HDV DX 350HDV CWTX Schematic Diagram (11x17) paper size
     OSC PCB Schematic and PCB Layout (8.5x11)


     DX 250HDV CWTX PCB Layouts
     DX 350HDV CWTX Inter-Connect Diagram
     DX 250HDV DX 350HDV CWTX Schematic Diagram
     OSC PCB Schematic and PCB Layout


Quick Links

Copyright © 2001, 2002, 2003, 2004, 2005, 2006 CBTricks.com
All rights reserved. No part of this publication may be reproduced, stored in a retrieval system or transmitted in any form or by any means, electronic, mechanical, photocopying, or otherwise, without the prior written permission of the copyright holder (CBTricks.com).
All logos and Brand Names are the property of their respective owners.
http://www.cbtricks.com/

Disclaimer: Although the greatest care has been taken while compiling these documents,

we cannot guarantee that the instructions will work on every amp presented.