Texas Star DX 250HDV "Killer Bee"
Documentation Project

CBTricks.com

 

Pictures Of The Inside

Killer Bee DX 250HDV

Click Picture To See Close-up


Please Note:
You need to have Acrobat Reader version 5 or newer installed to view the files with icon.

If the files with or icon will not display see the Site FAQ for help on printing and using this information.

See section notes for more infomation.

DIAGRAMS

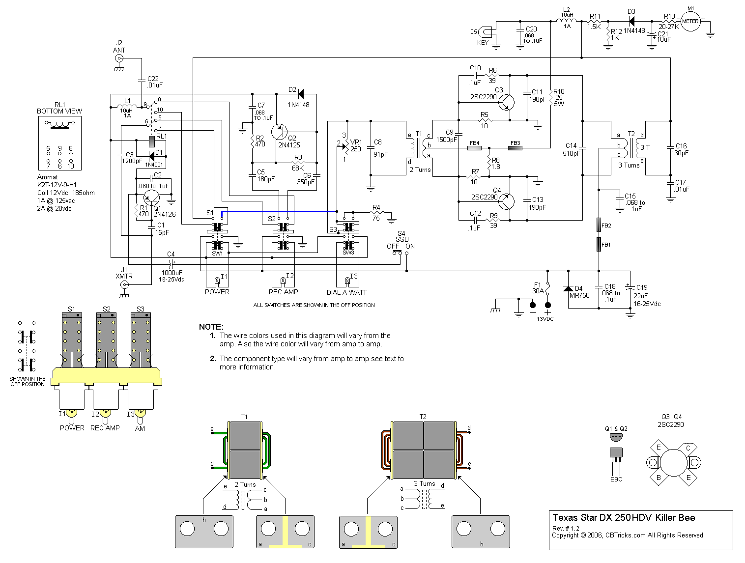
  Schematic Diagram (11x17)

  Schematic Diagram
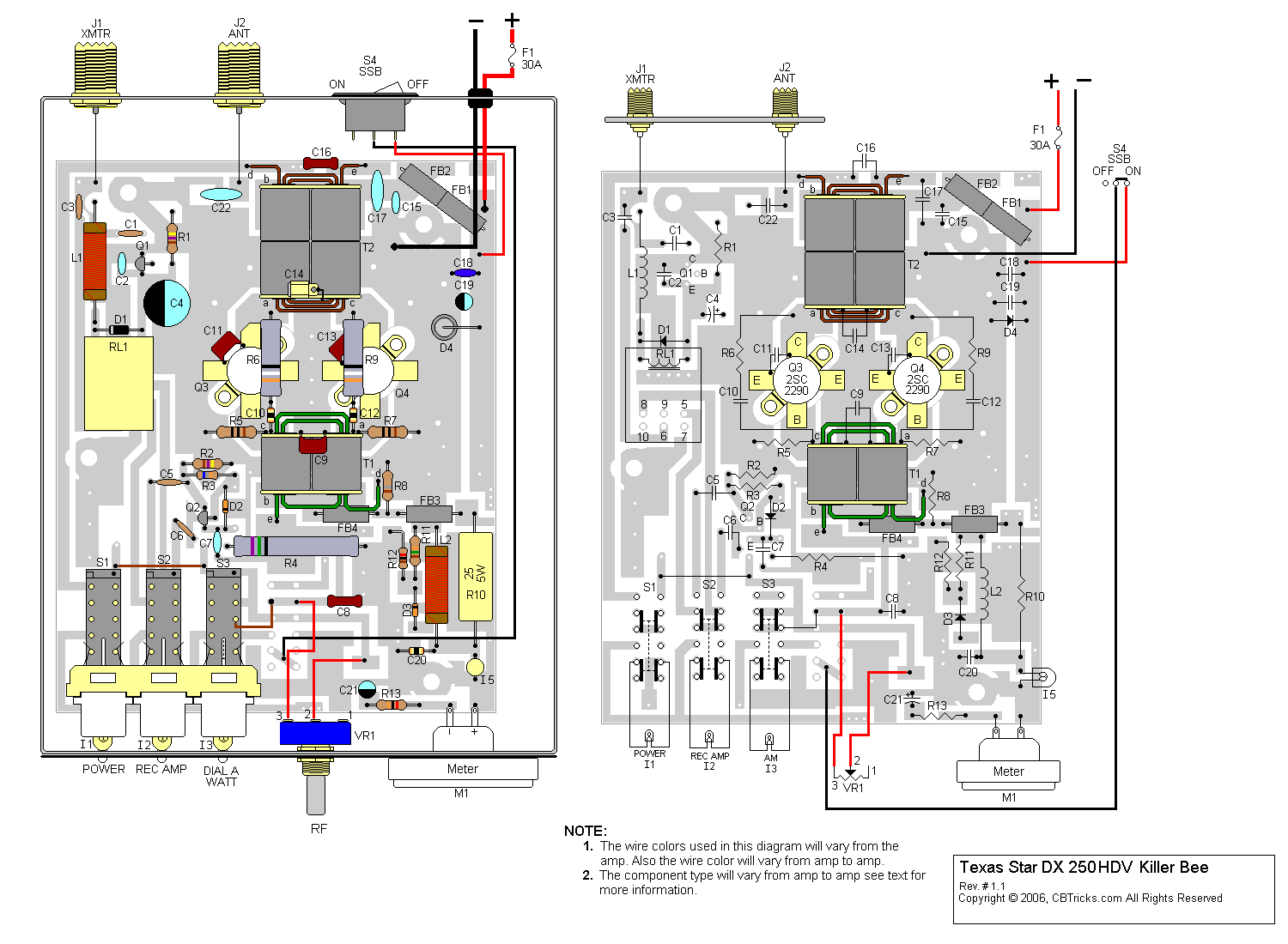
PCB Layouts and Parts


 Inter-Connect Diagram and PCB Layouts (8.5x11)
 Killer Bee DX 250HDV Cabinet View (8.5x11)


 Parts List
 Component Datasheet Section


 Inter-Connect Diagram and PCB Layouts
 Killer Bee DX 250HDV Cabinet View

Quick Links

Copyright © 2001, 2002, 2003, 2004, 2005, 2006 CBTricks.com
All rights reserved. No part of this publication may be reproduced, stored in a retrieval system or transmitted in any form or by any means, electronic, mechanical, photocopying, or otherwise, without the prior written permission of the copyright holder (CBTricks.com).
All logos and Brand Names are the property of their respective owners.
http://www.cbtricks.com/

Disclaimer: Although the greatest care has been taken while compiling these documents,

we cannot guarantee that the instructions will work on every amp presented.