Texas Star DX 400 - DX 500
Documentation Project

CBTricks.com

DX 400

Click to see full size

DX 500

Click to see full size


Please Note:
You need to have Acrobat Reader version 5 or newer installed to view the files with icon.

If the files with or icon will not display see the Site FAQ for help on printing and using this information.

The schematics are best if printed on 11x17 (B size) paper. They can be printed on 8.5x11 by clicking "shrink oversize pages to paper size". See section notes for more infomation.

   
MODIFICATIONS
    CW Transmitter To AMP Conversion  
DIAGRAMS

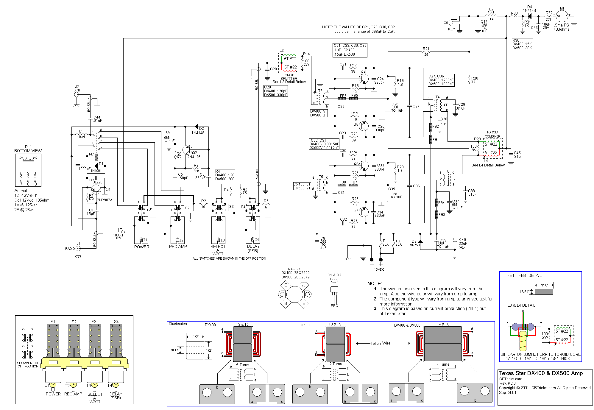
    DX 400 / DX 500 Schematic Diagram (11x17)
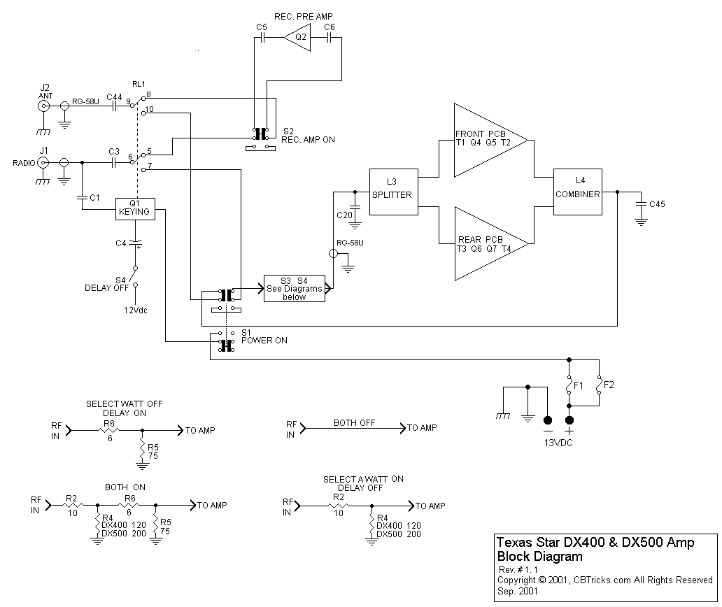
    DX 400 / DX 500 Block Diagram (8.5x11)

     DX 400 / DX 500 Schematic Diagram
     DX 400 / DX 500 Block Diagram
PCB Layouts and Parts


     DX 400 / DX 500 Inter-Connection Diagram (8.5x11)
     DX 400 / DX 500 PCB Layouts (8.5x11)
     PCB Trace Layouts (Board A) (8.5x11)
     PCB Trace Layouts (Board B) (8.5x11)
     PCB Trace Layouts (Board C) (8.5x11)
     PCB Trace Layouts (Board D) (8.5x11)
     DX 400 / DX 500 Cabinet Views (8.5x11)


     DX 400 DX 500 Parts List
     Component Datasheet Section


     DX 400 / DX 500 Inter-Connection Diagram
     DX 400 / DX 500 PCB Layouts
     PCB Trace Layouts (Board A)
     PCB Trace Layouts (Board B)
     PCB Trace Layouts (Board C)
     PCB Trace Layouts (Board D)
     DX 400 / DX 500 Cabinet Views
CWTX Information

     DX 400 CWTX Inter-Connection Diagram (8.5x11)
     DX 400 CWTX PCB Layouts (8.5x11) paper size
     DX 500 CWTX Inter-Connection Diagram (8.5x11)
     DX 500 CWTX PCB Layouts (8.5x11)
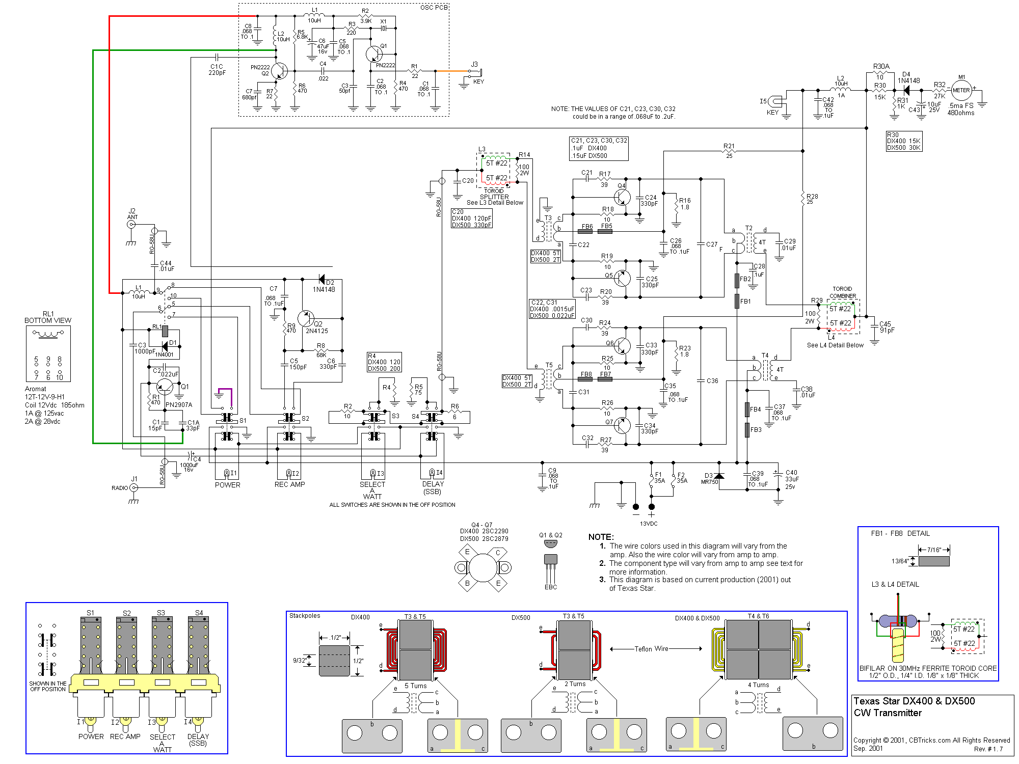
     DX 400 / DX500 CWTX Schematic Diagram (11x17)
     OSC PCB Schematic and PCB Layout (8.5x11)

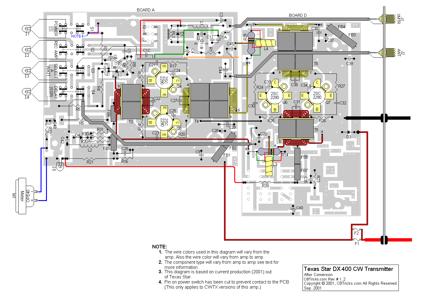
     DX 400 CWTX Inter-Connection Diagram
     DX 400 CWTX PCB Layouts
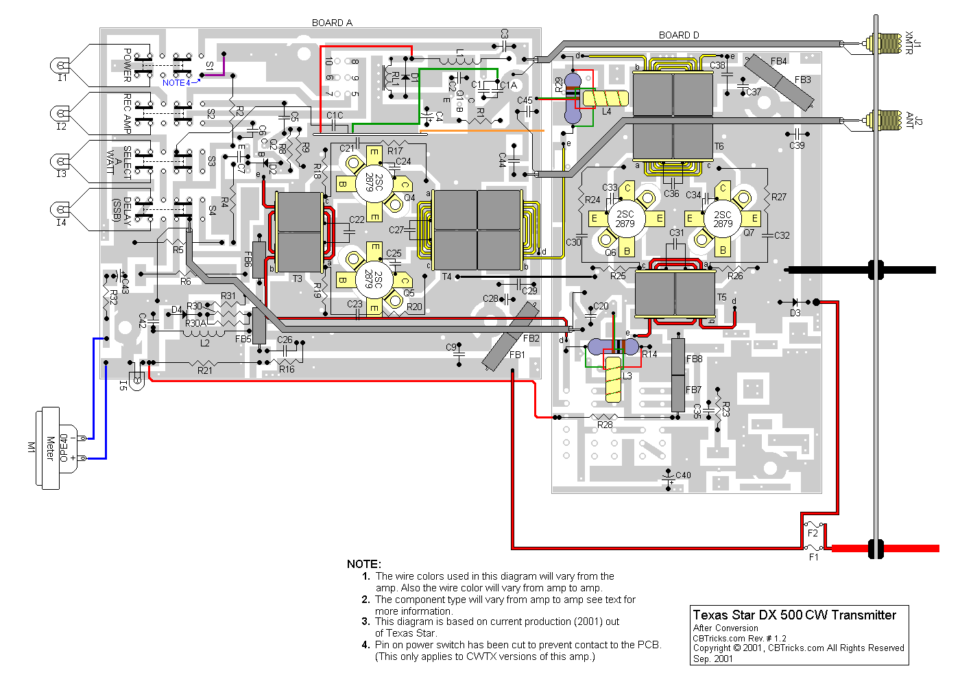
     DX 500 CWTX Inter-Connection Diagram
     DX 500 CWTX PCB Layouts
     DX 400 / DX500 CWTX Schematic Diagram
     OSC PCB Schematic and PCB Layout

Quick Links

Copyright © 2001, 2002, 2003, 2004, 2005, 2006 CBTricks.com
All rights reserved. No part of this publication may be reproduced, stored in a retrieval system or transmitted in any form or by any means, electronic, mechanical, photocopying, or otherwise, without the prior written permission of the copyright holder (CBTricks.com).
All logos and Brand Names are the property of their respective owners.
http://www.cbtricks.com/

Disclaimer: Although the greatest care has been taken while compiling these documents,

we cannot guarantee that the instructions will work on every amp presented.