Texas Star Modulator Plus, Modulator V-Plus
Documentation Project

CBTricks.com

Modulator Plus

Click to see full size

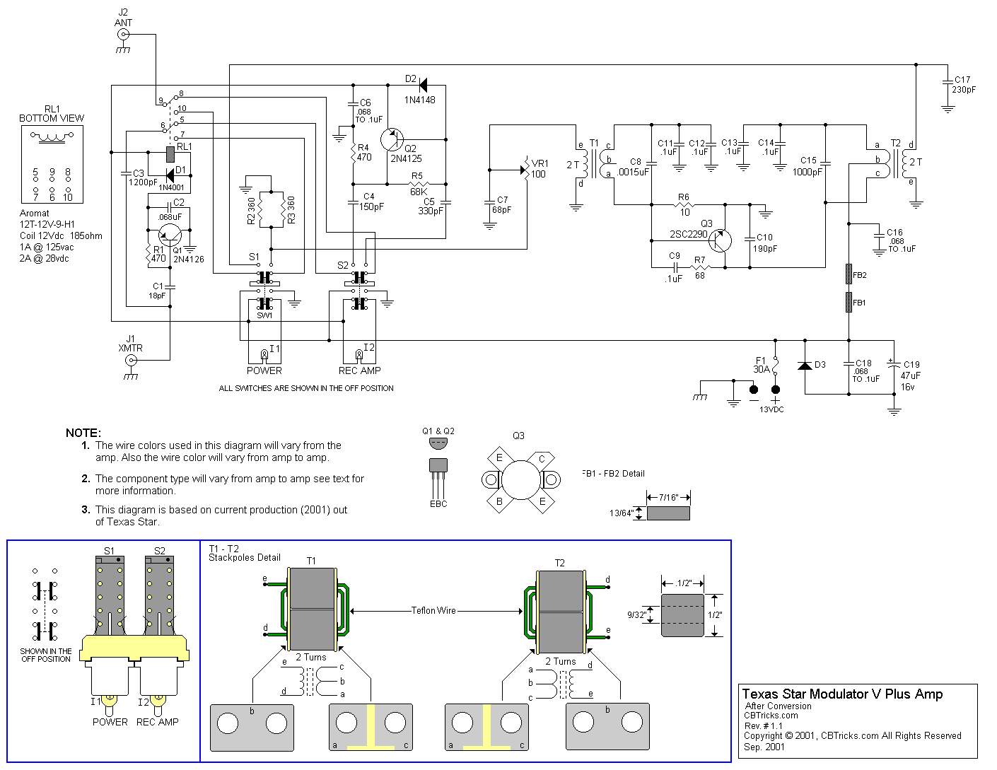
Modulator V-Plus

Click to see full size


Please Note:
You need to have Acrobat Reader version 5 or newer installed to view the files with icon.

If the files with or icon will not display see the Site FAQ for help on printing and using this information.

See section notes for more infomation.

MODIFICATIONS
    MOD Plus CW Transmitter To AMP Conversion
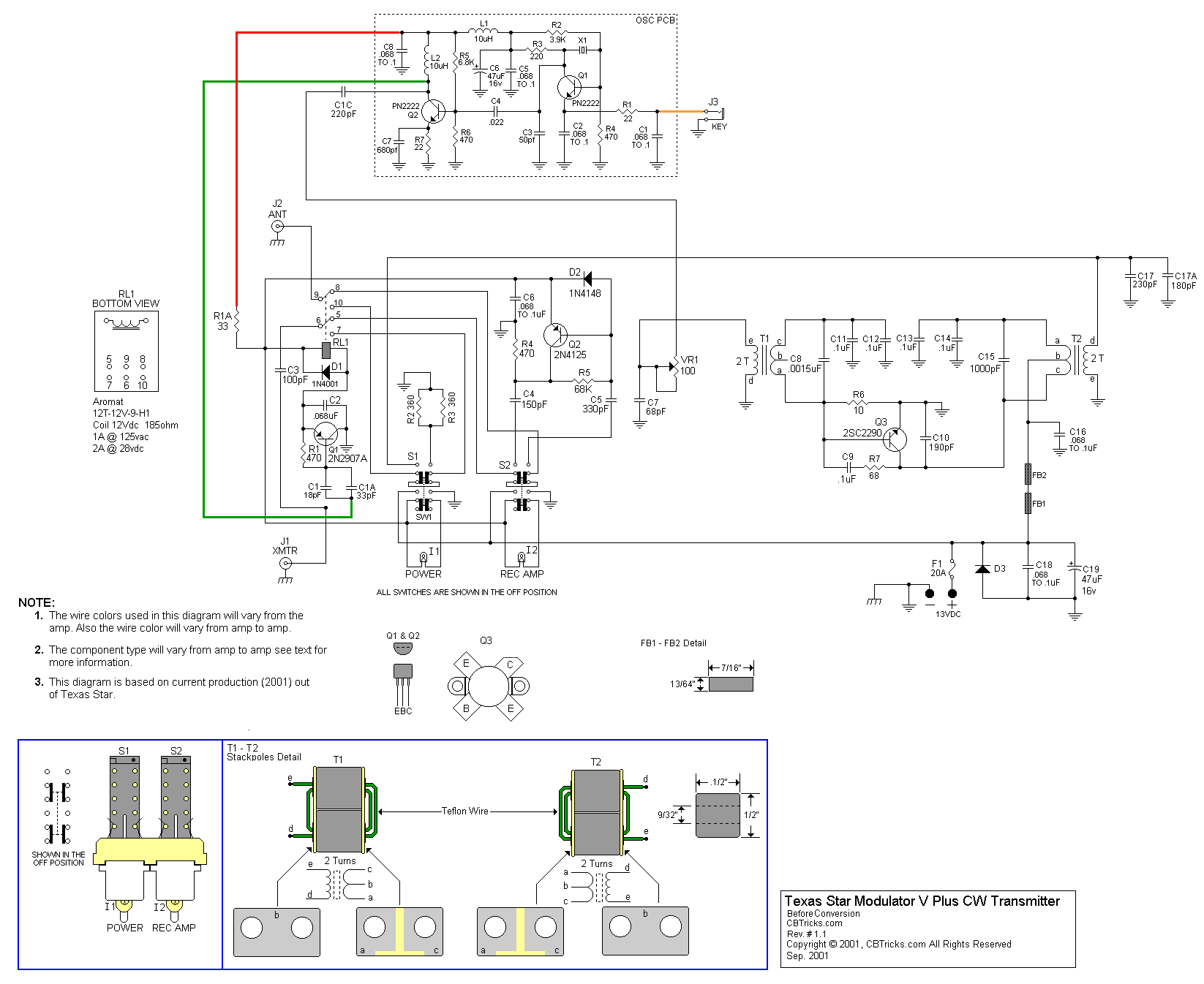
    MOD V Plus CW Transmitter To AMP Conversion
 
DIAGRAMS

    MOD Plus Schematic Diagram (8.5x11)
    MOD V Plus Schematic Diagram (8.5x11)
    MOD V Plus CWTX Schematic Diagram (8.5x11)

    MOD Plus Schematic Diagram
    MOD V Plus Schematic Diagram
    MOD V Plus CWTX Schematic Diagram
PCB Layouts and Parts


     MOD Plus Inter-Connection Diagram/Layouts (8.5x11)
     MOD V Plus Inter-Connection Diagram (8.5x11)
     MOD V Plus PCB Layouts (8.5x11)
     PCB Trace Layouts (Board E) (8.5x11)
     MOD Plus Cabinet View (8.5x11)
     MOD V Plus Cabinet View (8.5x11)


     MOD Plus MOD V Plus Parts List
     Component Datasheet Section


     MOD Plus Inter-Connection Diagram/Layouts
     MOD V Plus Inter-Connection Diagram
     MOD V Plus PCB Layouts
     PCB Trace Layouts (Board E)
     MOD Plus Cabinet View
     MOD V Plus Cabinet View

Quick Links

Copyright © 2001, 2002, 2003, 2004, 2005, 2006 CBTricks.com
All rights reserved. No part of this publication may be reproduced, stored in a retrieval system or transmitted in any form or by any means, electronic, mechanical, photocopying, or otherwise, without the prior written permission of the copyright holder (CBTricks.com).
All logos and Brand Names are the property of their respective owners.
http://www.cbtricks.com/

Disclaimer: Although the greatest care has been taken while compiling these documents,

we cannot guarantee that the instructions will work on every amp presented.