Bargraph Geiger Counter
by Russell E. Clift,  AB7IF

If you have ever wanted a Geiger Counter which offered a more interactive display than the mere flash or click of the cheaper models, but did not desire the expense and complexity of the digital types, then this is the project for you. This unit features a fast baragraph display in place of the old analog meter, along with the familiar click and flash type display so often used in the older models. Best of all, this unit is powered by inexpensive "c" cells in place of the old 671/2 volt batteries and incorporates an optional pulse output for those of you who like to monitor their radiation levels with the aid of a home computer.

The range is selectable as high or low, and the time constant is fixed at fast, but modifications are easily made as indicated later in the text. While the display is really intended for relative readings, calibration and the use of fairly accurate scales is quite easily accomplished. Changes are easily made to incorporate whatever type of geiger tube you can locate from the 500 volt alpha, beta and gamma detecting tube such as the LND-712 to the 900 volt beta, and gamma detecting types which are typically the 1B85 or 6306.

The Geiger Tube
The geiger tube is usually a cylinder made from a thin walled metal such as bismuth (as an alloy) which is filled with a mixture of Helium, Neon and bromine or chlorine at a low pressure with an electrode wire axially located down its length and insulated from the outer cylinder wall. With a positive voltage on the wire and the case polarized negative with respect to the wire, an avalance of electrons is generated from each photon or electron which passes through the tube, assuming that the potential difference between the electrodes is at the Geiger voltage. This is typically 900 volts for the 1B85 and around 500 volts for the LND 712.

The metal wall construction of the 1B85 is such that alpha particles (Helium Nuclei) cannot penetrate. To detect alpha particles (as well as beta and gamma), an opening to the tube is made as a window which is usually a very thin mica or mylar disc. The geiger tube's functioning is such that at reasonable radiation levels up to a few tenths of a Rad they are quite useful, however, if the level is high enough to cause immediate danger to life such as on the nuclear battlefield the tube will saturate and all output signal will cease.


This could pose a serious danger to personel as the instrument would fail to give warning as an area of lethal radiation was entered. In some models this problem is compensated to varying degrees by using from 6 to 10 geiger tubes in parallel. As each one saturates another tube provides a signal. Beyond a few tenths of a Rad even this scheme fails as all the geiger tubes saturate. For high levels other types of detectors such as film badges, leaf type dosiometers, ionization chambers, scintilltion counters (usually a low level meter also), and diode type detectors are used. However, the geiger counter is a very sensitive and useful instrument for the levels of radiation that the average electronics hacker will ever be (or should be) exposed to. In a field beyond 5 Mrem/hour special clothing is worn for workers at nuclear facilities and the range of background (about 0.015 mr/hr) to 5 mr/hr is ideally suited for the geiger counter. The output pulses from the geiger tube as it avalanches are processed by further circuitry to drive various types of readouts.


Circuit theory

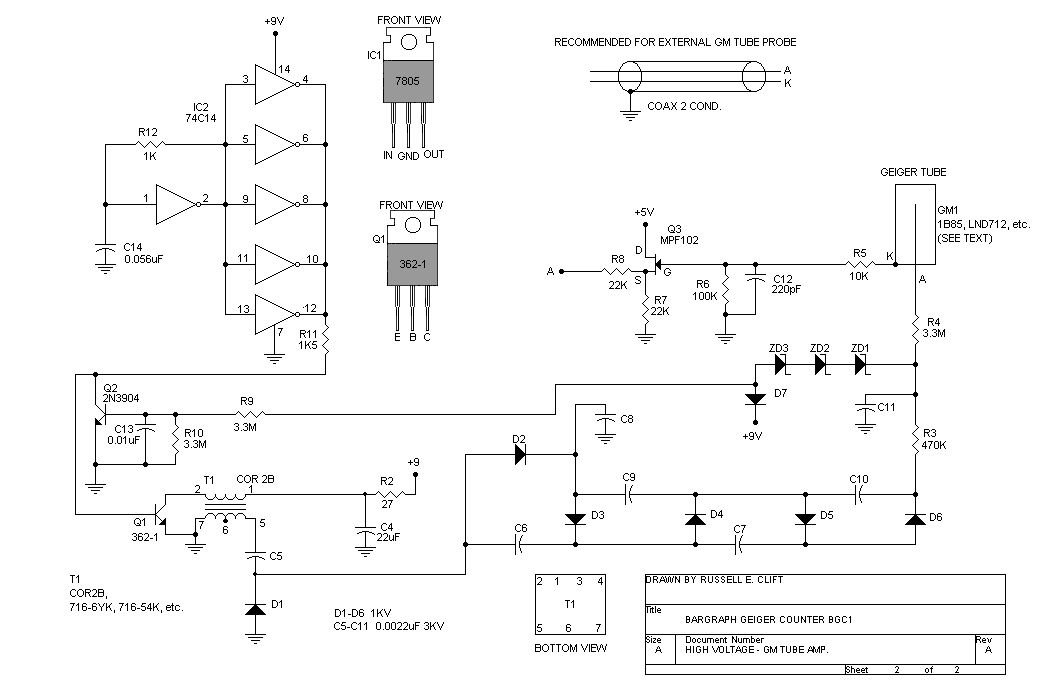
(Click on the picture to enlarge the image)
IC1 Serves to supply a regulated 5 volts from the 9 volt rail for various parts of the circuit. IC2 is configured as an oscillator-driver to supply pulses to Q1 at a frequency of about 18 KHZ (which is centered in the peak efficiency range for T1), which drives Q1 to create high current pulses in T1's primary, which is then
stepped up in the secondary. This high voltage AC is multiplied and rectified by diodes D1-6 and capacitors C5-10. The high positive voltage is fed through R3, R4 to the geiger tube anode and filtered by C11. The output voltage is held constant by ZD1-3 and limited to around 9 volts at the junction of ZD3-D7, while any excess is fed back into the 9 volt rail. At this point the circuit functions as a shunt regulator. If the level rises to high, a portion is fed to Q2 through divider R9-R10 and filter C13 to the base of Q2. Should Q2 turn on, the drive pulses to Q1 are shunted out, lowering the output voltage until Q2 turns off, in a constant cycle. The final outcome is a steady high anode voltage at GM1 which is set by ZD1-3 and chosen for the type of tube used. Avalanch pulses in GM1 are fed to Jfet Q3's gate through the divider-filter composed by R5, 6 and C12. The pulses cause Q3 to conduct and send 5 volt pulses to the input of one section of IC3, a dual monostable multi-vibrator. R7 keeps the gate tied low in the off state of Q3 and R8 serves to protect the input of IC3. The pulses driving at the first section of IC3 (pin 12) trigger an output pulse at the Q (pin 10) and not Q(pin 9) which is 100 usec long, controlled by the time constant of R13, C16. The Not Q pulse is used to drive Q4 and Q7 to provide selectable low or high output pulses for external measurement such as interfacing with a home computer. Q4, R15-17, Q7, R26,27, C18, are optional (along with J1, 2) and can be omitted is this function is not needed. I have also built many variations of this circuit, in many the entire regulator circuitry was left out and the voltage was adjusted for best tube operation. These have actually proved to be as reliable as the versions which used the regulation circuitry. Also over the years the sources of transformers are getting scarce, but many do it yourself variations can be tried from winding your own on ferrite cores to altering the circuitry to work with what is available. Surf the internet for stun gun or strobelight circuit articles and try using the parts they list, which may be more current than the suppliers I used when I first wrote this article.

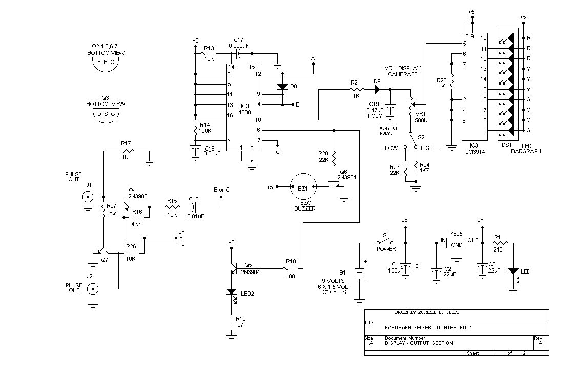
The Q output pulses are positive going and are fed from pin 10,through R21 (which serves to protect IC3) through D9 to charge up C19. C19 should have a very low leakage for the circuit to function properly. D9 keeps C19 from discharging back into IC3, so the drain on C19 can only occur through trimmer R22, the selected range resistor and IC4. The range and time constant of the readout is a complex function of C19, R22, R23 or R24, R21 and the forward resistance of D9. R21 serves to protect IC3 from excessive current peaks into C19, but does not have an effect on the final scaling of the drive voltage to IC4. IC4 is a bargraph driver which can be an LM3914 for a linear display or an LM3915 if a log scale is desired. To use the LM3915 you will have to experiment with the values of the components controlling range. IC4 drives a standard baragraph display, and is wired as a bar type of readout. If a dot display is preferred, Pin 9 should connect to Pin 11 instead of 5 volts. R25 sets the current in each led at about 10 ma. With a pulse length of 100 MSEC, the maximum count rate for the counter is about 10,000 CPM (counts per minute).

Click on the picture to enlarge the image)
This should be fast enough as being near fields this high is certainly not advisable. Keep in mind that higher ranges can be reached by altering R13 and C16, but a point will be reached where the duration of each avalanch from GM1 would become a problem, along with the maximum speed of IC3. Pulses fed through D8 trigger the second section of IC3 at Pin 4 to give positive going pulses at Pin 6 with a duration if 2.2 msec, which flashes LED2 (R19 limits the peak current in Led2). The pulse also causes a short click in BZ1 through Q6. The maximum rate for Led2 and BZ1 is about 450 CPM, which is more than adequate.
Beyond the 450 CPM the click rate is not an accurate representation of the measured field but at these rates the LED would seem to be lit steadily and the click rate would sound like a constant tone. The bargraph would still give a measurable indication of the increasing radiation to a limit.


Construction
The first thing to do is to select ZD1-3 to match the tube chosen. For the LND712 operating at 500 volts the three diodes can be 170 volt 1/2 watt zeners, ECG 5057 or 1N52788. For a 900 volt tube such as the 1B85, two 250 volt 1/4 watt varisters (ECG 1V250) can be used for ZD1,2; which will give a drop of about 350 volts each, along with a 200 volt 1/2 watt zener for ZD3 (ECG5060A). If in operation with the tube you have chosen the tube saturates (especially when measuring 0.1 mr/hr or higher fields) then lower the voltage rating of ZD3, and if no signal is obtained then the total drop of ZD1-3 needs to be raised.
The Alpha detecting LND712 is available for 45 dollars from The Electronic Goldmine, P O Box 5408, Scottsdale, Arizona 85261-5408,1-602-451-7454. The 1B85 type or similiar tubes usually run 60 dollars new. I have seen equivalent type's for as low as 8 dollars (cat.#B52) and 10 dollars (cat. #B51) from: Fair Radio Sales Co., P. O. Box 1105, Lima, Ohio 45802-1105, 1-419-223-2196. The various semiconductors and other componets are available from: Digi-Key Corp., P. O. Box 677, Thief River Falls, MN. 56701-0677, 1-800-344-4539.

The display can be standard bargraph readout or discrete led's which should range in colors from green through yellow to red. A multicolor bargraph display is available, however for some unknown reason the order of colors are reversed, which would require so much swapping end to end of foil traces that a double sided board would have been mandatory. If the reader desires to use this display it would be easier to mount DSI on the panel and use a ribbon cable to the circuit board. Even though there are several jumpers to the foil pattern I decided that this approach was better as the average hacker may not have the equipment or the desire to tackle a double sided board. (I have not found a reasonable way to make plated through holes, and certainly do not want to work with metallic spray paint and cyanide electro plating baths), and the few jumpers here are less work than soldering many through the board jumper wires.) Parts used in the circuit are non crictical, with the exception that C19 should be very low leakage, C12,14, 16, and 17 should also be high quality such as polystyrene, with C12 being silver mica. However the run of the mill disk's do work fine (my first five boards were built with bottom of the barrel junk box parts and work as well as several using high quality parts). Do not use a 78LO5 for IC1 in this circuit, only the 7805 works reliably. Cut the tab off of IC1 and Q1 so that the switches, Led1,2 and DS1 will mount flush with the cut-out face (if you want this circuit in a hand held project box; an alternative I have used is a dash mounted unit for my car, using 12 volts from a cigarette lighter plug in place of the 9 volt batteries).

DS1, Led's 1,2, and S1,2 can be end mounted using wires to the PCB if you choose to make this circuit for your car. GM1 can be a remote probe, use 2 conductor shielded coax with the shield connected to circuit ground. I have used this approach in a handheld propecting counter and a front grill mounted auto unit, both with no problems. A probe can be made for GM1 using 3/4" PVC about 6" long, with end caps for a hand held probe (drill one for coax and seal with RTV), and to mount the probe to the end of your project box use one threaded end with a 3/4" romax nut. In either case drill a series of 1/4" holes around the length of PVC both radially and axially. Use 2 sockets stacked for DS1, and stand off Led's 1 and 2 if you mount the board flush to the faceplate so as to clear T1 and the other componets. If you mount GM1 inside the box you may have feed back problems with the tube and the circuit if they are too close together. Also, you should cut out a strip in the box and cover with a mylar sheet window if GM1 is mounted inside of your project box. Do not let the case of GM1 contact ground in asy case. The circuit can be built on a PC board using the foil pattern or a perf board, either way no problems should be encountered. For the PC board, install the jumpers first (2 are insulated from IC3 pin 4 to 9 and from IC3 pin 9 to the optional pulse output if used), then the IC sockets (which should be used), resistors, capacitors, and diodes. Next all the semi-conductors, BZ1, DS1, and the Leds. If using PC mount switches install them also.

 

Note: the tabs on IC1 and Q1 are cut off only if mounting the PCB flush to a faceplate. Power the circuit and verify the rail voltage at IC2 Pin 14 and 5 volts at IC3 Pin 16 before powering the circuit with the IC's in place. Next install the IC's. The 4538 can be static damaged very easily, and will also be destroyed instantly if you let a spark in the HV section occur while the circuit is powered. The HV section presents a shock hazard in operation so be careful when testing the board.

Do not power the completed board until all external connections have been made. The HV can be measured at the top if ZD1 using a 20 KV probe and a 10 meg DVM. Do not measure at GM'1 anode, or you will get a low reading even when using the HV probe. If the circuit fails to operate (with high voltage present), chances are the regulator string ZD1-3 needs to be altered in voltage to suit GM1. Diodes D1-6 can be 1A 1KV types, however in very low current supplies I have found that the lower reverse leakage of the 10KV 25ma laser diodes give much better results. These diodes can be obtained from: Meredith Instruments, P. O. Box 1724, Glendale, Arizona 85301-1724, 1-602934-9387. They also usually have T1 under the 716-6yk or 716-54k numbers. To connect to GM1 (if it is the 1B85 type) do not solder to the anode, it is solder sealed and will suck the seal into the low pressure tube instantly, destroying it. Use clips bent from sheet brass for both connections, for the anode tube cap or laser anode clip will work. The tube is thin and will crush with even a slight pressure. Too many dents (or too large a dent) will raise the pressure inside the tube to where it will saturate and break down before the operating voltage is reached, or will touch the anode wire. The leads on the LND712 tube can be soldered, but take care because even the slightest touch to the end window will destroy it. This circuit has proven to be unusually reliable and you should have instant success with even moderate care in construction.

 

Testing and Calibration

You can experiment with switching in various time constants for C19 but the values of the calibration resistances will have to be modified to suit. R22,23,24, and S2 can be replaced with a panel mounted 1 megohm linear potentiometer with a calibrated scale. With a slower time constant a greater degree of accuracy from background to high scale will be obtained, but low end detection on DS1 will suffer if C19 is too large. The best method I have tried is to use a dpdt for S2 and change range and time constant at the same time. 10 uF for C19 is a good value for a slow time constant, remember to use a tantalum capacitor, (0.47 uF) with 22K for low and 2.2 uf with 4.7k for high work well, but the final value and method of switching should be chosen to best suit your needs. If the counter is to be used for measurement instead of relative readings then these concerns are even more important. A double pole rotary switch with several ranges may also be used. The best hacker source of radiation is the Coleman gas lantern mantle, you do not need to open the plastic bag they come in, just use the package as your source. Calibration disks are hard to find but are obtainable, check with a prospecting geiger counter repair shop for a possible source, as these disks are a must if you want a counter which can be used for actual, rather than relative measurements. Bear in mind if you use the disks that you are calibrating against the particular element in the disk, if you are making mr/hr increments on your scale. Typical adjustment on the low range would just light the first led with background counts and light the top led at about 10 mr/hr, and on the high range 0.1 mr/hr would just light the first led (steady, not flickering). The Coleman gas lantern mantle in close contact with GM1 would give around half scale on this range. For you computer hackers there are several ways to display the counts, option is made on the board to connect Q4 and Q5 to 9 volts for use with a serial port or 5 volts for the paraell port.

The value of C17 may need to be increased if the pulse is too fast to be counted by your computer, but keep in mind that doing so will limit the maximum count rate that can be accurately logged. An extra connection point is made at IC3 pin 9 so that pin 7 or 9 can be chosen to drive the external pulse output. Pin 9 will give 100 msec pulses with an accurate count rate almost to 10,000 CPM, but is very hard to interface unless the computer and software execution are extremely fast. For this reason, pin 7 can be chosen, where the pulse length is longer (at the expense of reducing the maximum CPM), and altering the length will only effect the rate for BZ1 and led2, without changing the bargraph display's accuracy. Keep in mind that for Radon testing this will not be a problem as the background count rate should be below 50 CPM, except for the fact that the counts randomly come in quick bursts of several pulses, so some experimenting with your software and interface (as well as C17) may be needed.

A basic routine will work for moderate count rates especially if compiled over time, but for fast count rates a machine code routine is better suited. Total count logging is easily accomplished in this way for those of you who are concerned about radon levels in your home. For radon counting you should use the 712 type tube, or other type which will detect alpha particles, as this will enhance detection of the total radiation levels from the various decay products of naturally occuring uranium in the ground. Experimenting with your counter will probably surprise you at the many sources of radiation around; for those with antique glass a close check is in order. Now outlawed, in past days glass colored green with uranium or blue with cobalt was quite common. The background count is typically 12 CPM in mose areas, while up here in Montana I find 50-60 CPM in the basements of homes far too common. No hacker's tool kit is complete without a way to measure radiation and this circuit provides a very nice addition. I am very interested in the way you readers may design computer interface circuits and programs, especially for the IBM and C64 (the Timex 1000 would be nice also); and if you feel like sharing your ideas drop a line. The computer models mentioned are a little dated I admit.

Russell Clift AB7IF Copyright 1990-2005 Russell E. Clift

Parts List

R1 - 240 ohm 1/4w
R2,19 - 27 ohm 1/4w
R3 - 470k 1/4 w
R4,9,10 - 3.3m 1/4w
R5,13,15,26,27 - 10k 1/4w
R6,14 - 100k 1/4w
R7,8,20 -22k 1/4w
R11 - 1.5k 1/4w
R12,17,21,25 - 1k 1/4w
R16,24 - 4.7k 1/4w
R18 - 100ohm 1/4w
R22 - 500k pc trimmer
R23 - 220k 1/4w
B1-6 - 6" c'cells
BZ1 - Piezo buzzer (OSC.type)
(RS 273 - 074)
S1 - spst mini switch
S2 - spdt mini switch
C1 - 100 uf 10v
C2,3,4,15,20 - 22uf 10v
C5 -- 0.0022uf 3kv
C12 - 220pf disc or sm
C13,16,18 - 0.01uf disc or poly
C14 - 0.056uf poly
C17 - 0.022uf poly
C19 - 0.47uf tantalum
IC1 - 7805 regulator-do not use 78L05
IC2 - 74C14 or 4584 hex schmidt trig., inv.,inp.
IC3 - 4538 dual mono. multi vibrator
IC4 - LM3914 or 3915 bargraph driver
Q1 - 362-1, ECG 17, (or similar)
Q2,5-7-2N 3904 NPN Si
Q3 - MPF102 JFET Q4-2N3906 PNP Si
T1 - COR28,7166yk, 71654k
DS1 - bargraph display or 10 LED's
Led1,2 - Led
ZD1-3 - see text
GM1 - see text
D1-6-10kv 25ma (1kv 1A will work)
D7-9 - 1N914 or 1N4148
J1,2 - optional jack of your choice
Misc - battery holders, case. etc. T1 is availaable as COR2B for
$3.99
From: Allegro Electronic Systems - 3 Mine Mountain Rd. Cornwall
Bridge, CT. 06754 - 1-203-672-0123