Home Brewed Test Equipment and What it Does.
Wire lots of mics ?
Lightbulb Dummy load
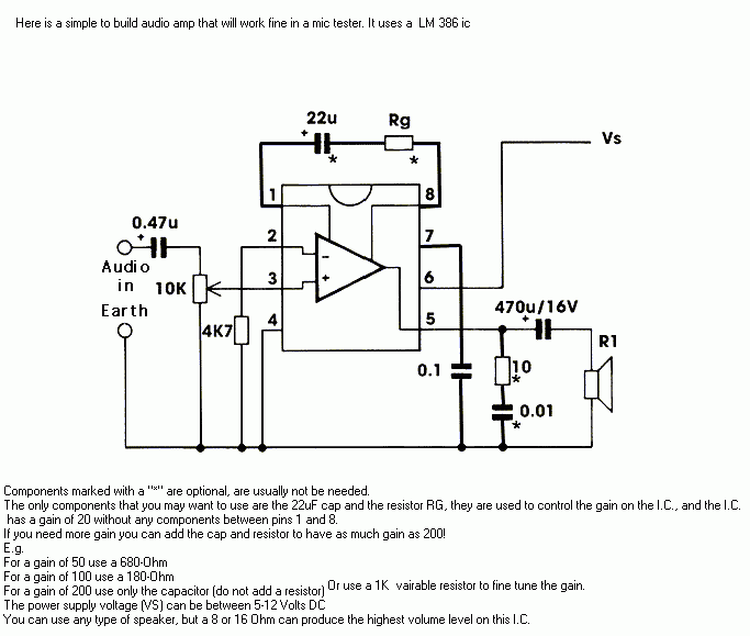
How to build it
How to use it
How to build it
How to use it
How to build it
How to use it
How to build it
How to use it