Palomar Microphones
Documentation Project
CBTricks.com


Palomar EC-2018 Echo Power Microphone
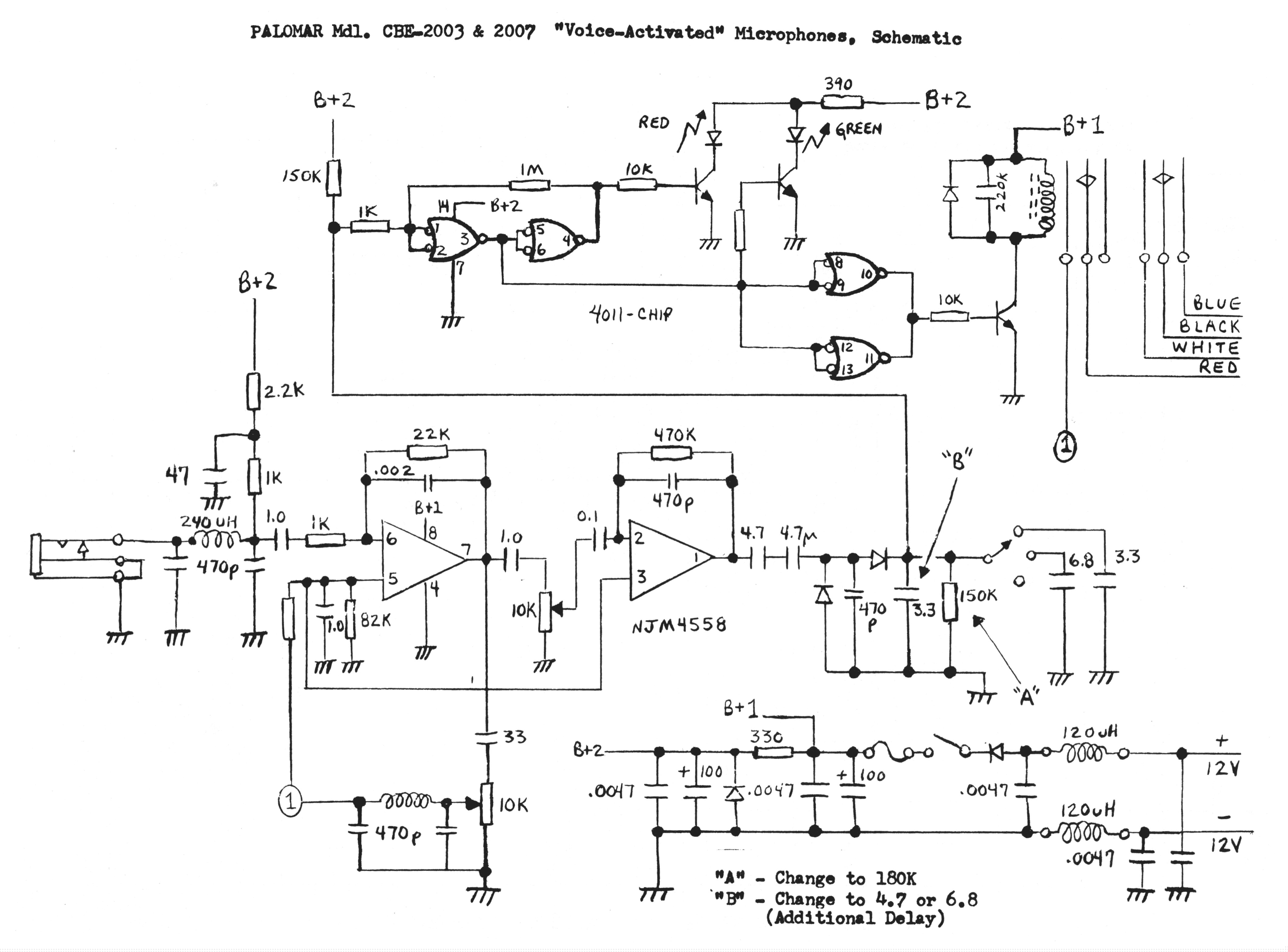
  CBE-2003, CBE-2007 Voice Activated Microphone