| RADIO
MODIFICATIONS
DX2517
Frequency Conversion
Channel
Chart (After Modification)
Clarifier
Mod (Trans/Receive Tracking Modification)
Extended
10-Meter Frequency Conversion (28.000 - 29.655MHz)
ALIGNMENT PROCEDURES
PLL Alignment
Transmitter
Alignment
Receiver
Alignment
Alignment Locations
SEMICONDUCTOR
INFORMATION
Semiconductor
Datasheets
DIAGRAMS
DX2517
(MOSFET) Schematic Diagram
(Mar. 21, 2007)
ANF
P.C.B. Schematic Diagram 
Block
Diagram 
ECHO
PCB Schematic (EPT0SSB51J)
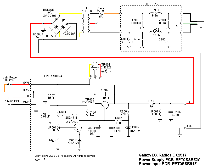
Power
Supply Schematic Diagram
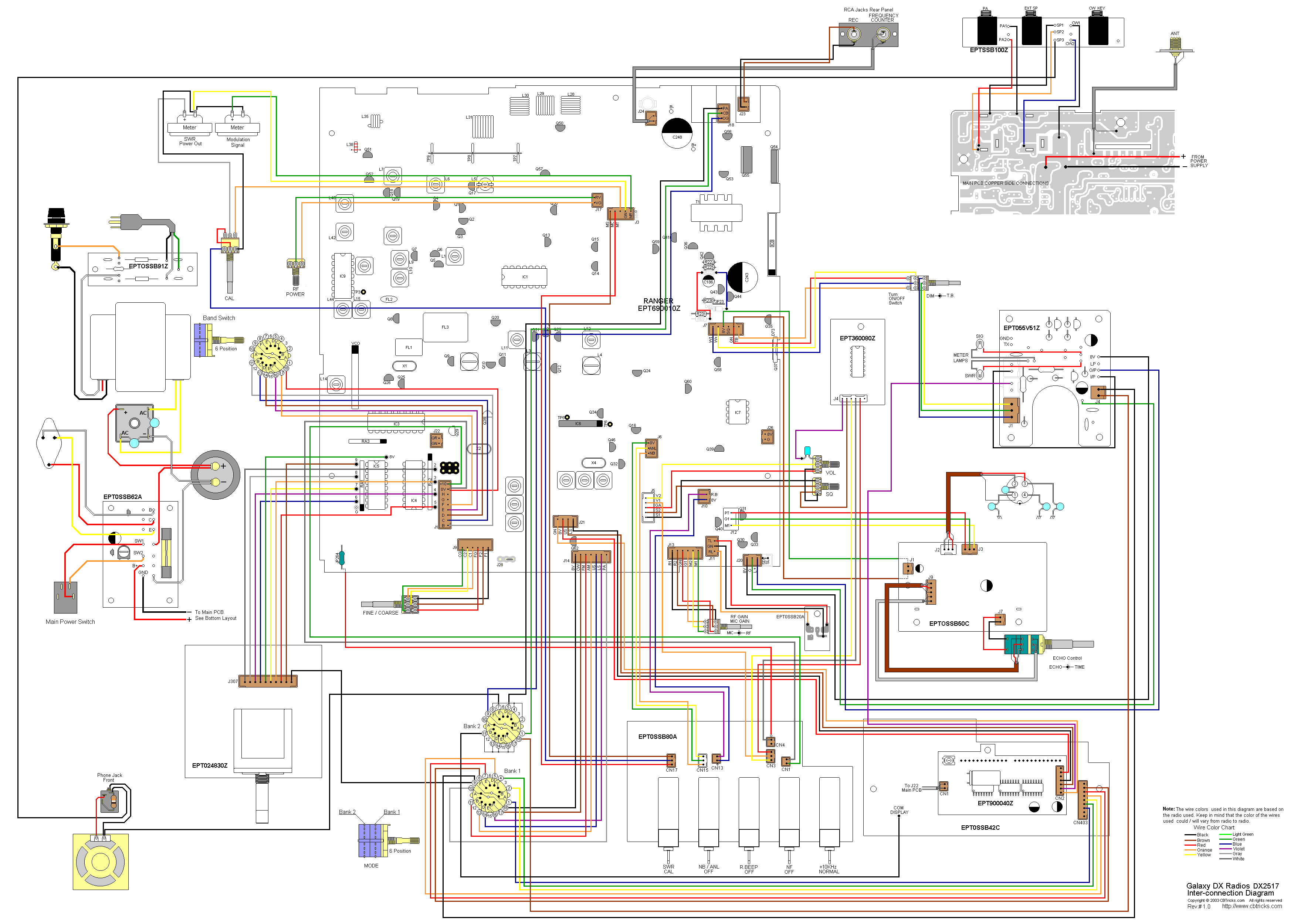
DX2517
Inter-connection Diagram
PCB Layouts and
Parts
Main
PCB Layout (EPT690010D)
MODULAR
002 VCO PCB (EPF000210Z)
MODULAR
005A RCI-6130A (EPT613010Z)
MODULAR
007 RCI-612 (EPT061210Z)
Power
Input PCB (EPTOSSB91Z)
Power
Supply PCB (EPT0SSB62A)
Channel
Selector PCB (EPT024830Z)
Dimmer
PCB (EPT055V51Z)
LED
PCB (EPT0SSB20A)
ANF
PCB (EPT360080Z)
Lever
Switch PCB (EPT0SSB80A)
Display
PCB (EPT0SSB42C)
Counter
PCB (EPT900043Z)
SWR
PCB (EPT360041Z)
Ear
Jack PCB (EPTSSB100Z)
ECHO
PCB (EPT0SSB51J)
Chassis, Miscellaneous
& Mechanical Parts
Chassis,
Miscellaneous & Mechanical Parts
Stock
Mic Wiring Diagram

|
Stock
1- Shield
(Ground)
2- Yellow (Audio)
3- Red (Transmit)
4- White (Receive)
Astatic (4
wire)
1- Shield
2- White
3- Red
4- Black
Astatic (6
wire)
1- Shield & Blue
2- White
3- Red
4- Black
Yellow NC
Daiwa EM-500
Cobra CA Series
1- Shield & Black
2- Red
3- White
4- Blue
Galaxy DC-521S
(4 wire)
1- Shield
2- Yellow
3- Red
4- Black
Galaxy CB-660EI
1- Shield & Black
2- White
3- Red
4- Blue
Sadelta
1- Shield
2- White
3- Brown
4- Green
Turner
1- Shield & Red
2- White
3- Blue
4- Black
Yellow NC
|