Galaxy
DX Radios DX2547
Documentation Project
CBTricks.com
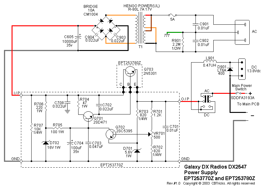
DC Power Supply P.C.B. (EPT253770Z)
Schematic ![]()
Schematic ![]()

|
Ref#
|
Description |
MFR.
Part No.
|
|
|
POWER SUPPLY PCB (DX2547) EPT253770Z Complete with Components |
#T-148-P13 |
|
|
POWER SUPPLY P.C.B 44x20x1.6tmm (d) |
EPT253770Z |
Resistors
|
Ref#
|
Description |
MFR.
Part No.
|
|
R701 |
C/F/R 1.2K OHM 1/4W P |
RCP141224Z |
|
R702 |
C/F/R 820 OHM 1/4W P |
RCP148214Z |
|
R703 |
C/F/R 820 OHM 1/4W P |
RCP148214Z |
|
R704 |
C/F/R P-TYPE 47 OHM 1W P |
RCP104704Z |
|
R705 |
C/F/R P-TYPE 100 OHM 1W P |
RCP101014Z |
|
R706 |
C/F/R P-TYPE 220 OHM 1W P |
RCP102214Z |
|
R707 |
C/F/R F-TYPE 10K OHM 1/4W U |
RCU141034Z |
Capacitors
|
Ref#
|
Description |
MFR.
Part No.
|
|
C605 |
E/C 10000UF 35WV Z |
CE0351097Z |
|
|
SET SCREW T3x8-2 STEEL |
JS013008TH |
|
C701 |
C/C 0.01UF 50WV SL Z |
CC0501037L |
|
C702 |
C/C 0.022UF 100WV Z SL |
CC1002237L |
|
C703 |
C/C 0.047UF 50WV SL Z |
CC0504737L |
|
C704 |
E/C 100UF 35WV Z |
CE0351077Z |
|
C708 |
C/C 0.022UF 100WV Z SL |
CC1002237L |
Transistors
|
Ref#
|
Description |
MFR.
Part No.
|
|
Q701 |
T/R 2SD471K |
T2SD00471K |
|
Q702 |
T/R 2SC5395 |
T2SC05395Z |
Diodes
|
Ref#
|
Description |
MFR.
Part No.
|
|
D701 |
ZENER DIODE 5.6V 1W |
EDZD10569Z |
|
D702 |
ZENER DIODE 16V 1W |
EDZD10160Z |
Potentiometers
|
Ref#
|
Description |
MFR.
Part No.
|
|
VR701 |
S/F/R 500 OHM 10 F |
RE50100063 |
Transformer
|
Ref#
|
Description |
MFR.
Part No.
|
|
POWER TRANSFORMER |
HENGO POWER(UL) R-80L 7A 17V |
ETPRC20142 |
|
|
BRIDGE RECTIFIER 10A CM1004 |
EDBGAA121Z |
|
|
C/C 0.022UF 50WV SL |
CC0502237L |
Disclaimer: Although the greatest care has been taken while compiling these documents,
we cannot guarantee that the instructions will work on every radio presented.