|
RADIO
MODIFICATIONS
Frequency Conversion For
(EPT004410Z Band PCB)
Frequency
Conversion For (EPT004410A "SMT" Band PCB)
Channel
Chart (After Modification)
10
meter FM Mod (28.000 - 29.655MHz)
Disabling
Talkback
Roger
Beep Tone Mod
ALIGNMENT
PROCEDURES
PLL Alignment
Transmitter Alignment
Receiver Alignment
Alignment Locations
VCO Frequency Generation Chart Bands Bands
A-D and Bands E-H
SEMICONDUCTOR
INFORMATION
Transistor
Voltage Chart
Integrated
Circuits Voltage Chart
Semiconductor
Datasheets
DIAGRAMS
DX66V
Schematic Diagram (EPT360014B)
(April 19, 2002)
DX66V
Schematic Diagram (EPT360014C)
(Dec. 06, 2005)
Active
Device Location Diagram (Main Board)
Band
Board Schematic Diagram (EPT004410Z)
Frequency
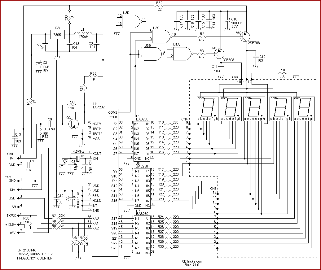
Counter PCB Schematic Diagram (EPT210014C)
Frequency
Counter PCB Schematic Diagram
(EPT210014D)
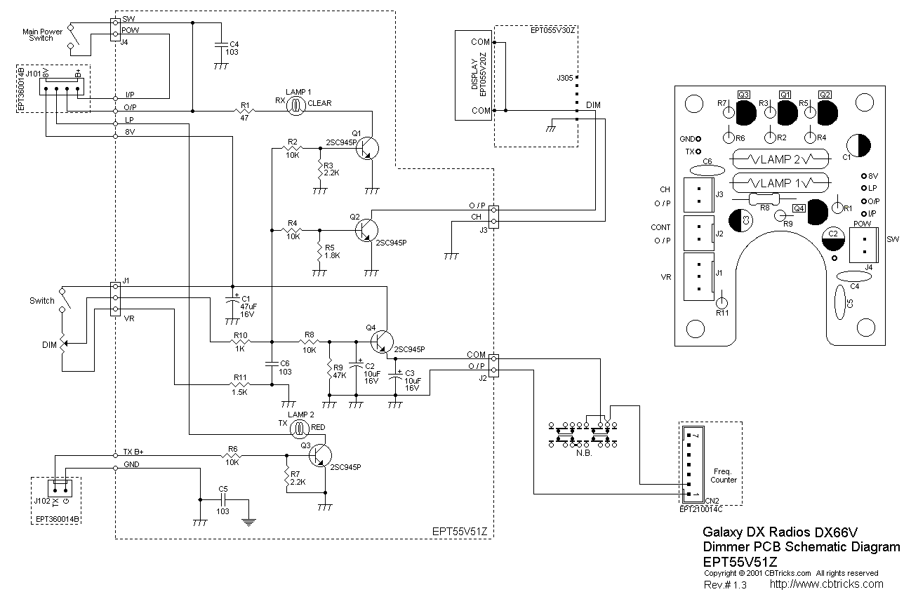
Dimmer
PCB Schematic Diagram
(EPT55V-51Z)
DX66V
Inter-connection Diagram 
DX66V
Inter-connection Diagram 
PCB Layouts and
Parts
Main
PCB (EPT360014B or EPT360014C)
Channel Selector
PCB (EPT055V30Z)
Display
PCB (EPT055V20Z)
Frequency Counter
PCB (EPT210014C)
Frequency
Counter PCB (EPT210014D) (Started with later 2005 Production)
Mic Jack PCB
(EPT360050Z)
Dimmer
PCB
(EPT55V-51Z)
Band Board Layout
(EPT004410Z)
Band Board Layout
SMT (EPT004410A) Later Production
Mode Switch PCB
(EPT066V40Z)
ECHO
PCB (EPT0SSB50B) (Early Version)
ECHO
PCB (EPT0SSB50F) (Used to the end of 2002)
ECHO PCB
(EPT0SSB51J) Current Production
Chassis, Miscellaneous
& Mechanical Parts
Front
View Chassis Parts 
Front
View Chassis Parts 
Rear
View Chassis Parts 
Rear
View Chassis Parts 
Miscellaneous
& Mechanical Parts
Mic Wiring Diagram

|
Stock
1- Shield
(Ground)
2- Yellow (Audio)
3- Red (Transmit)
4- White (Receive)
Astatic (4
wire)
1- Shield
2- White
3- Red
4- Black
Astatic (6
wire)
1- Shield & Blue
2- White
3- Red
4- Black
Yellow NC
Daiwa EM-500
Cobra CA Series
1- Shield & Black
2- Red
3- White
4- Blue
Galaxy DC-521S
(4 wire)
1- Shield
2- Yellow
3- Red
4- Black
Galaxy CB-660EI
1- Shield & Black
2- White
3- Red
4- Blue
Sadelta
1- Shield
2- White
3- Brown
4- Green
Turner
1- Shield & Red
2- White
3- Blue
4- Black
Yellow NC
|