Galaxy
DX Radios DX949
Documentation Project
CBTricks.com
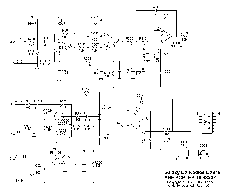
ANF/GNF P.C.B. (EPT009830Z)

Disclaimer: Although the greatest care has been taken while compiling these documents,
we cannot guarantee that the instructions will work on every radio presented.