Galaxy DX Radios Echo and Robot Boards
Documentation Project

CBTricks.com

I would like to thank Galaxy DX Radios Tech Support for helping
me check this information. I have some more work to do so
so check back for updates.


DIAGRAMS
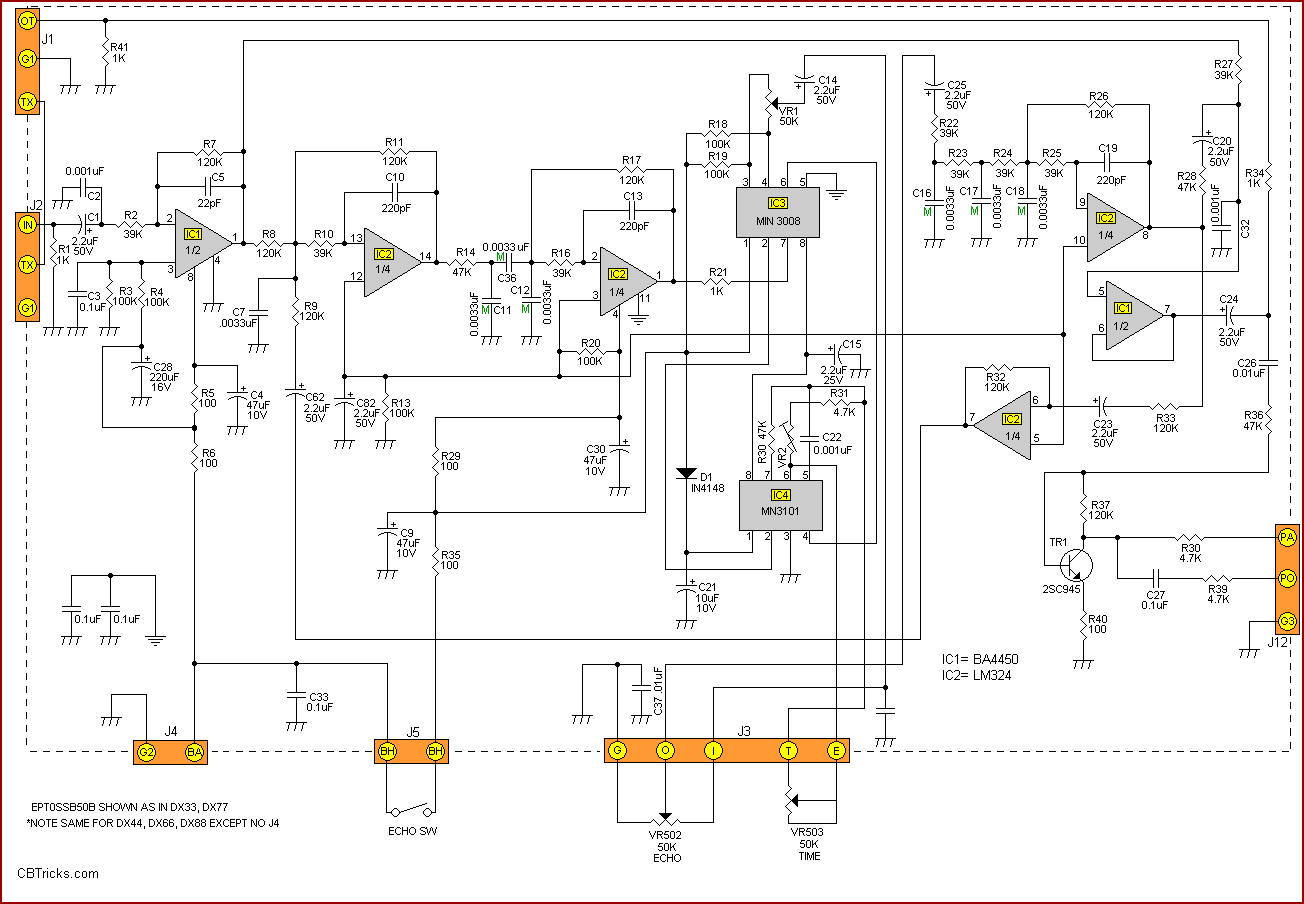
    EPTOSSB50B (Early Version for DX33/44/66/77/88)
    Schematic Diagram
    DX33, 77 Board Layout
    DX44, 66, 88 Board Layout
    Radio Connection Diagram

    

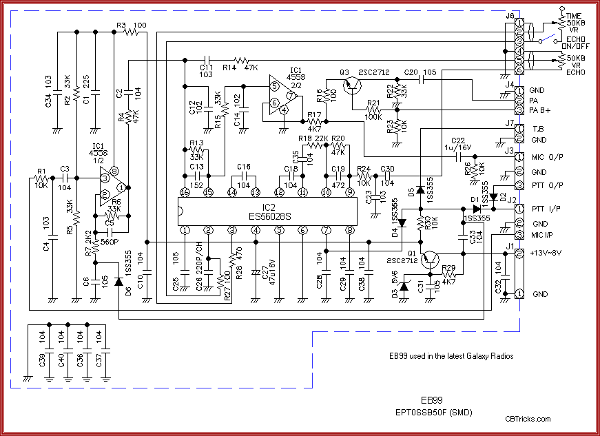
    EPTOSSB50F (Later Version for DX33/44/77/88 SMD Type)
    Schematic Diagram
    Board Layout
    DX33HML Connection Diagram
    

    EPTOSSB50H (Later Replacement for EPTOSSB50B) This will be added at a later date
    Schematic Diagram
    Board Layout
    Radio Connection Diagram

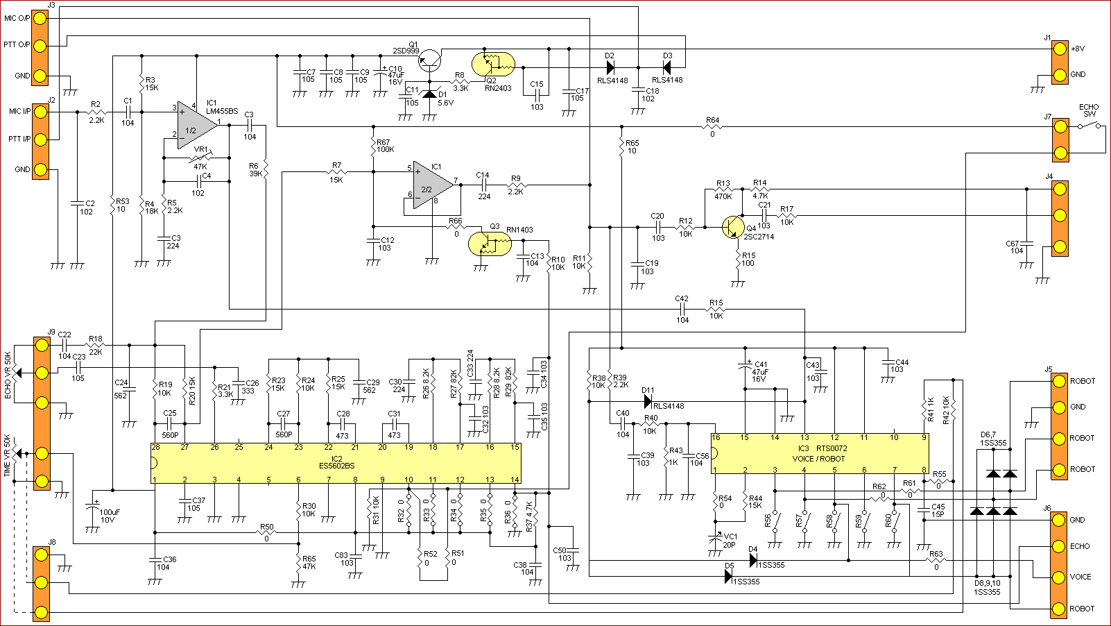
    Echo/Voice Changer/Robot ( EPTOSSB50C ) (Current Version for DX73/99/2517/2527)
    Schematic Diagram
    DX11B Board Layout
    DX22B Board Layout
    DX73V Board Layout
    DX99V Board Layout
    DX2517 Board Layout
    DX2527 Board Layout
   
 Radio Connection Diagram

    

 


Copyright © 1998,1999,2000 CBTricks.com

Disclaimer: Although the greatest care has been taken while compiling these documents,

we cannot guarantee that the instructions will work on every radio presented.

Please join the CB Tricks E-Mail group and send a message if you discover a problem.